家用燃气表怎么看图解 如何能准确读燃气表的计数(3)

截止阀在燃气表与总闸之间,它有两个作用。第一是连接燃气报警器;第二是开启或者关闭燃气。
截止阀上有一个红色按钮,往上提是开启燃气,往下按是关闭燃气。家人短时间外出,关闭截止阀即可,长时间外出必须关闭总闸。

灶前阀在不锈钢波纹管与燃气灶软管的连接处,主要起到控制燃气的作用。一般都是睡觉之前关闭灶前阀,但是我个人习惯是用完燃气灶,就关闭灶前阀和检查接头是否漏气。
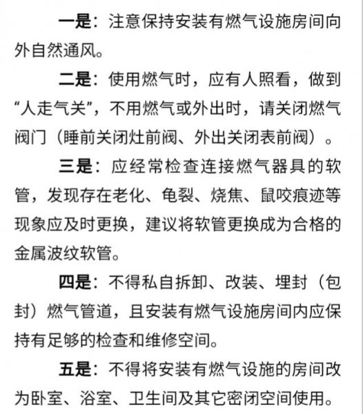
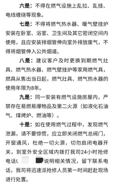
天然气使用注意事项


天然气是危险气体,它易燃易爆 ,使用的时候千万不要马虎,养成用完燃气灶随手关闭灶前阀,睡觉之前关闭截止阀的习惯,并适时检查燃气管道、阀门、接头、是否有松动现象 。
平时检查的时候,可以用肥皂水涂抹在接头或者阀门上,如有吹出气泡,就证明有漏气,需要更换垫圈和加固。
以上是常识社网[www.changshishe.com]关于如何能准确读燃气表的计数和家用燃气表怎么看图解的全部内容,供您全面了解参考!
相关阅读
-
网格员和社区工作者待遇差别 两个岗位工作内容及收入区别
小编带来的是两个岗位工作内容及收入区别和网格员和社区工作者待遇差别的知识内容,具体详情如下: 距离2022届大学生毕业只有3个多月的时间,经预测今年高校应届毕业生将首次突破1000万
-
摆地摊需要准备什么东西好卖 新手摆摊卖水果小本生意经验
全面为您解析摆地摊需要准备什么东西好卖方面的内容,接下来一起来看看吧。 摆摊经验第一篇:新手如何摆摊卖水果,需要准备哪些工作? 不少朋友表示自己有摆摊卖水果的想法,就是不知
-
狱警工资一般多少钱一个月 狱警报考的条件要求及流程
跟大家说一说狱警报考的条件要求及流程和狱警工资一般多少钱一个月的生活小知识,下面为详细的介绍。 狱警作为特殊公务员,有普通公务员比不了的好处,也有身在其中才知道的苦楚。
-
正科级退休工资大概多少钱 一般正科级退休金每月多少工资
全面为您解析一般正科级退休金每月多少工资和正科级退休工资大概多少钱的介绍,继续往下看吧! 公务员的众多福利中,包含了退休金这一项。在以往,公务员退休金是按照退休前工资来算


