村委会和居委会的区别 居委会和村委会级别一样吗(3)

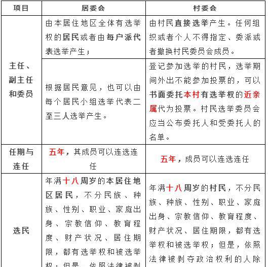
关于居委会、村委会的主任、副主任的选举的情形,村委会相对简单,由村民直接选举即可,如果因事外出,可以书面委托本村近亲属代为投票。
居委会则①可以居民直选,②也可以以户为单位选举,③也可以由居民小组选举出二到三人代表去选举。这是两者最大不同,其余任期、连任和选民条件都是相同的。
对比4:居民会议、村民会议
居民会议与村民会议都是本社区、本村最高的权力机关,代表了人民的利益,我们对两者进行了详细的梳理如下:


居民会议与村民会议都可以由年满十八周岁的本区域内居民或村民组成,这里注意,没有“是否具有政治权利”的限制。同时决定事项时,需要经过“双过半”,即出席人数过半、投票同意人数过半。
村民会议可以授权村民代表会议(人数较多或者居住分散的村可以设立)执行审议、评议村委会工作等,但是居委会没有这样的情况。
对比5:经费来源
用于本区域内公益事业单位的经费,居委会的经费可以向居民筹集,村委会的经费则是筹资筹劳解决。
以上就是居委会和村委会级别一样吗跟村委会和居委会的区别的相关内容,希望对您有所帮助!
相关阅读
-
狱警工资一般多少钱一个月 狱警报考的条件要求及流程
跟大家说一说狱警报考的条件要求及流程和狱警工资一般多少钱一个月的生活小知识,下面为详细的介绍。 狱警作为特殊公务员,有普通公务员比不了的好处,也有身在其中才知道的苦楚。
-
网格员和社区工作者待遇差别 两个岗位工作内容及收入区别
小编带来的是两个岗位工作内容及收入区别和网格员和社区工作者待遇差别的知识内容,具体详情如下: 距离2022届大学生毕业只有3个多月的时间,经预测今年高校应届毕业生将首次突破1000万
-
正科级退休工资大概多少钱 一般正科级退休金每月多少工资
全面为您解析一般正科级退休金每月多少工资和正科级退休工资大概多少钱的介绍,继续往下看吧! 公务员的众多福利中,包含了退休金这一项。在以往,公务员退休金是按照退休前工资来算
-
摆地摊需要准备什么东西好卖 新手摆摊卖水果小本生意经验
全面为您解析摆地摊需要准备什么东西好卖方面的内容,接下来一起来看看吧。 摆摊经验第一篇:新手如何摆摊卖水果,需要准备哪些工作? 不少朋友表示自己有摆摊卖水果的想法,就是不知


