江苏省高考总分是多少 江苏省新高考模式全面解读(2)

通过求解,得出T=80.33,高考分数必须以整数呈现,因此对该求解分数四舍五入得到80,该学生的化学成绩赋分成绩为80。
赋分制度是新高考中改革较大的地方,也是比较难以理解的地方,如果大家不能清晰地了解,可关注我,我们将为您详细解答。
历史类、物理类选科
按照新高考的选科规则,物理与历史必须2选1,剩余四门中可自由4选2,那么每个学生在选科时,可能的选择其实是12种。

教育部要求高校更新的最新选课专业要求,目前按照准高一、高二,按照2024的标准执行;准高三按照2023执行。
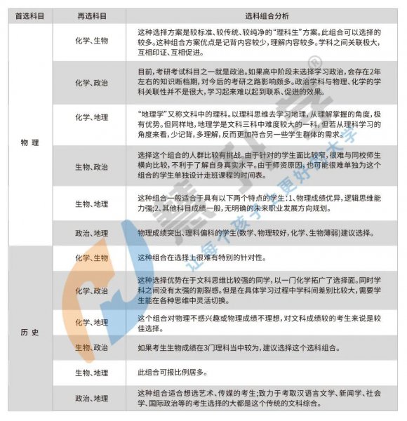
2024年江苏省选科大数据分析

2023年江苏省选科大数据分析

合格性考试
合格性考试,简称:合格考。它的成绩是高中学生毕业、高中同等学力认定的重要依据。
考试每年1次,安排在1月份,考试成绩长期有效。
学生在高二第一学期末可首次参加合格性考试,考试科目在思想政治、历史、地理、物理、化学、生物、信息技术7门中选择;
学生在高三第一学期末可参加语文、数学、外语以及上述7门科目的合格性考试,共10门科目。合格性考试成绩以“合格”、“不合格”呈现。
考试成绩长期有效:其实这一项就是说合格性考试只要考合格了成绩就会被保留,而不需要在第二年重复参加考试,即使需要复读,合格性考试(小高考)也不需要重新考。
江苏新高考的变化,从进入高中的那一刻,就需要家长提前做好规划。其实自2014年国务院发《关于深化考试招生制度改革的实施意见》开始,就奠定了高考以成绩 + 综合素质双管齐下的标准,也是为了更好地为国家输送人才。
以上分享的江苏省新高考模式全面解读跟江苏省高考总分是多少的具体介绍,供网友们借鉴参考。
相关阅读
-
曼彻斯特大学排名2023 备受青睐的宝藏英国名牌大学
关于曼彻斯特大学排名2023的相关知识,接下来就是全面介绍。 备受青睐的宝藏英国名牌大学——曼彻斯特大学 曼彻斯特大学 The University of Manchester 曼彻斯特大学是一所门类齐全、科系众多的
-
天津高考赋分制21个等级表 新高考等级赋分是什么意思
「常识社」网为大家说一说天津高考赋分制21个等级表方面的经验,如有不对的地方欢迎指正! 新高考改革自从2023年在天津实施以来,最重要的变化就是高考赋分制的实行。 虽说该制度目前已
-
中国科技大学在哪个城市 中国科学技术大学基本情况介绍
为大家介绍的是中国科技大学在哪个城市的相关话题,具体详情如下: 今天给大家带来的是中国科学技术大学! 中国科学技术大学简称中国科大,创建于1958年9月, 坐落于安徽省合肥市 。 中
-
全国最难的卷子是哪个省 全国最难高考卷排名
常识社网网为大家说一说全国最难高考卷排名和全国最难的卷子是哪个省的生活小知识,一起来看看吧! 我国高考“最难”的两个省份,题目难,录取率低,学生叫苦不迭! 我国高考目前还是


