c1升b2需要再考几科 C1增驾B2需要满足什么条件
跟大家说一说C1增驾B2需要满足什么条件和c1升b2需要再考几科的话题,接下来就是全面介绍。
4月1日,《机动车驾驶证申领和使用规定》(公安部令第162号)将正式实施,而如今的运输市场中,由于蓝牌车受限,不少持C1驾照的卡友考虑增驾B2换黄牌车。
那么在新法规之下,增驾B2需要什么条件,要考哪些内容呢?详细来看。

增驾的条件是什么?

1、年龄条件:申请城市公交车、中型客车、大型货车、轻型牵引挂车、无轨电车或者有轨电车准驾车型的,在20周岁以上,60周岁以下;相比此前的法规,年龄上限有所调整。
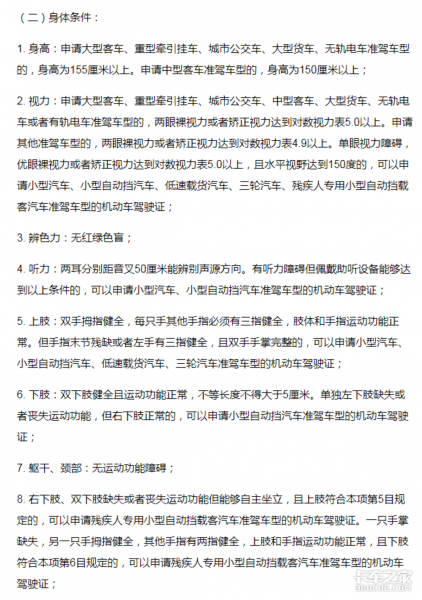
2、身体条件:身高、视力、辨色力、听力、身体躯干等都有一定的要求,如下图所示。

3、应当在本记分周期和申请前最近一个记分周期内没有记满12分记录。
除此之外,有下列情形之一的,不得申请大型客车、重型牵引挂车、城市公交车、中型客车、大型货车准驾车型:
(一)发生交通事故造成人员死亡,承担同等以上责任的;
(二)醉酒后驾驶机动车的;
(三)再次饮酒后驾驶机动车的;
(四)有吸食、注射毒品后驾驶机动车行为的,或者有执行社区戒毒、强制隔离戒毒、社区康复措施记录的;
(五)驾驶机动车追逐竞驶、超员、超速、违反危险化学品安全管理规定运输危险化学品构成犯罪的;
(六)被吊销或者撤销机动车驾驶证未满十年的;
(七)未取得机动车驾驶证驾驶机动车,发生负同等以上责任的交通事故造成人员重伤或者死亡的。
都要考哪些内容?
持C1驾照想要增驾B2驾照的话,需要进行道路交通安全法律、法规和相关知识考试科目(以下简称“科目一”)、场地驾驶技能考试科目(以下简称“科目二”)、道路驾驶技能和安全文明驾驶常识考试科目(以下简称“科目三”)。
相关阅读
-
喝瓶啤酒要多久能可以开车 喝酒不开车 开车不喝酒
一篇关于喝瓶啤酒要多久能可以开车的相关内容,下面为详细的介绍。 喝酒后到底多久可以开车?酒驾的标准你都清楚吗?别抱侥幸心理! 喝酒不开车,开车不喝酒,这种自觉意识很多司机越
-
买车千万不要装发动机护板 车辆到底要不要装发动机护板
这些你了解吗?车辆到底要不要装发动机护板和买车千万不要装发动机护板方面的讲解,具体详情如下: 装还是不装? 发动机下护板到底要不要装这个问题,在车圈内一直有两种截然不同的声
-
三缸发动机为什么不建议买 三缸车缺点不是一般的多
对于大多数女性来说三缸车缺点不是一般的多和三缸发动机为什么不建议买的内容,一定能解决您的问题的! 现在提到三缸车型,很多老司机都不建议新手购买。 目前虽然市场上的三缸车比较
-
最笨的倒车入库方法 新手司机必须要知道的倒车入库技巧
本文为你介绍新手司机必须要知道的倒车入库技巧和最笨的倒车入库方法方面的介绍,下面为您详细介绍 大家好,今天给大家分享两个倒车入库比较实用的方法。 特别是对于一些新手朋友而言


