年检暴力踩油门对车危害大吗 汽车年检伤车是真的吗(2)

车辆年检的第二步就是尾气排放的检测,这一步是需要检测人员来操作的,不需要车主,但是需要你提前告诉对方自己的车辆是2驱还是4驱,以免在检测过程中损坏车辆,这一点很重要。
尾气检测简单来说就是把一根管子放到排气管上,然后使车辆达到规定的速度,管子另一边连接着尾气检测仪,就可以检测出来尾气是否达标,这也就是为什么车辆检测人员会大脚轰油门的原因,就是为了让车辆加速,好检测尾气是否达标。
不少车主反映检测之后会有故障码,这里我也说一下,那是因为如果车辆是2驱的话,车辆在加速过程中,本身是静止不动的,只有驱动轮会转动,另外两个轮子是不动的,ABS就会发现,报告故障,这种情况问题不大,只需要去修理厂或者4S店清一下故障码就可以了。
最后一项就是对车辆的底盘、灯光系统、刹车系统进行检测,没有问题的话就可以顺利通过检测了。

不少车主不太重视年检,其实年检是很重要的,一旦在规定时间内没有进行年检,一方面交警部门发现是会进行处罚的,更严重的是,一旦你在这期间发生交通事故,保险也是拒绝赔偿的,这样下来损失还得自己承担,损人不利己,所以车辆年检一定不能忽视。
尾气检测到底会伤车么?
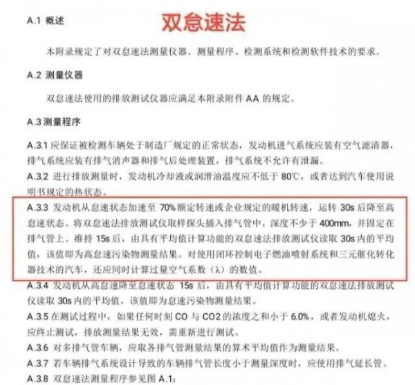
现在尾气检测主要有以下三种方式:双怠速方法、瞬态工况法,还有稳态工况法,其中最简单,最容易操作的就是双怠速和稳态工况法,这两种方法也是各个检测站最多使用的方法,我们这里只要介绍这两种:

1、双怠速比较容易理解,就是车辆放在原地,然后档位挂空挡,检测人员踩下油门达到规定要求的转速,一般是发动机额定转速的百分之70,实际操作中会比这个转速低,这种操作方法操作最简单,就是发动机转速比较高,自然轰鸣声也会大一些,不过持续时间不会很长。
这种方式主要针对全时4驱车辆,因为底盘测功机只有两个滚轮,全时四驱车放到架子上四个驱动轮都会转动,一脚油门踩下去就冲出去了,没办法检测。
相关阅读
-
买车千万不要装发动机护板 车辆到底要不要装发动机护板
这些你了解吗?车辆到底要不要装发动机护板和买车千万不要装发动机护板方面的讲解,具体详情如下: 装还是不装? 发动机下护板到底要不要装这个问题,在车圈内一直有两种截然不同的声
-
最笨的倒车入库方法 新手司机必须要知道的倒车入库技巧
本文为你介绍新手司机必须要知道的倒车入库技巧和最笨的倒车入库方法方面的介绍,下面为您详细介绍 大家好,今天给大家分享两个倒车入库比较实用的方法。 特别是对于一些新手朋友而言
-
三缸发动机为什么不建议买 三缸车缺点不是一般的多
对于大多数女性来说三缸车缺点不是一般的多和三缸发动机为什么不建议买的内容,一定能解决您的问题的! 现在提到三缸车型,很多老司机都不建议新手购买。 目前虽然市场上的三缸车比较
-
喝瓶啤酒要多久能可以开车 喝酒不开车 开车不喝酒
一篇关于喝瓶啤酒要多久能可以开车的相关内容,下面为详细的介绍。 喝酒后到底多久可以开车?酒驾的标准你都清楚吗?别抱侥幸心理! 喝酒不开车,开车不喝酒,这种自觉意识很多司机越


