雅思什么意思 雅思考试报名流程就计分方式介绍
上述就是雅思什么意思 雅思考试报名流程就计分方式介绍的具体内容,如果能给您带来帮助,记得常来常识社网!

什么是雅思?
雅思考试(International English Language Testing System),一般简写为IELTS,想要去国外学习交流或者工作就必须提供雅思或者其他英语考试的成绩来证明自己的英语水平。
当然也可以作为职场中英语能力的证明,是目前全球范围内认可度最高的英语语言水平考试,已经获得全球超过上万所高校、专业机构和移民局等的认可。
雅思考试中文官网:https://www.chinaielts.org/

雅思考试类别
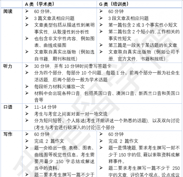
我们常说的雅思考试分为A类和G类两种。
A类为学术类,主要用于出国留学的申请。比如你想去英国或者其他国家留学,学校就会要求你提供A类雅思成绩。
G类为培训类,主要用于申请到英语国家工作或者移民等。
雅思考试构成
雅思考试有听说读写四部分构成,考试分为笔试和口试两部分。其中笔试部分包括了听力、阅读和写作三部分,口语考试另行安排,一般在笔试的前一周至后一周的任何一天。
每部分的具体构成如下:

另外,有些考场现在提供机考的模式,其公平性和安全性等和现有的纸笔模式完全相同。机考包含了阅读、听力和写作三个部分,口语还是与考官一对一的面试。
与传统纸笔模式相比较,机考模式的优势显而易见:
相关阅读
-
曼彻斯特大学排名2023 备受青睐的宝藏英国名牌大学
关于曼彻斯特大学排名2023的相关知识,接下来就是全面介绍。 备受青睐的宝藏英国名牌大学——曼彻斯特大学 曼彻斯特大学 The University of Manchester 曼彻斯特大学是一所门类齐全、科系众多的
-
中国科技大学在哪个城市 中国科学技术大学基本情况介绍
为大家介绍的是中国科技大学在哪个城市的相关话题,具体详情如下: 今天给大家带来的是中国科学技术大学! 中国科学技术大学简称中国科大,创建于1958年9月, 坐落于安徽省合肥市 。 中
-
全国最难的卷子是哪个省 全国最难高考卷排名
常识社网网为大家说一说全国最难高考卷排名和全国最难的卷子是哪个省的生活小知识,一起来看看吧! 我国高考“最难”的两个省份,题目难,录取率低,学生叫苦不迭! 我国高考目前还是
-
天津高考赋分制21个等级表 新高考等级赋分是什么意思
「常识社」网为大家说一说天津高考赋分制21个等级表方面的经验,如有不对的地方欢迎指正! 新高考改革自从2023年在天津实施以来,最重要的变化就是高考赋分制的实行。 虽说该制度目前已


